小编:互联网上可能会遇到许多骗局,其危害程度也各不相同。与购买假冒伪劣产品造成的财产损失相比,心理咨询和医疗服务
互联网上可能会遇到许多骗局,其危害程度也各不相同。相比于购买假冒伪劣产品造成的财产损失,如果在心理咨询、医疗服务等方面不幸受骗,不仅会损失金钱,还会耽误治疗机会。
而很多犯罪分子往往会利用我们的心理弱点,一步步操纵我们落入陷阱,尽职尽责地花钱。因此,我们必须学会识别常见的网络操纵方法,避免上当受骗。接下来我们就来看看骗子都有哪些伎俩。
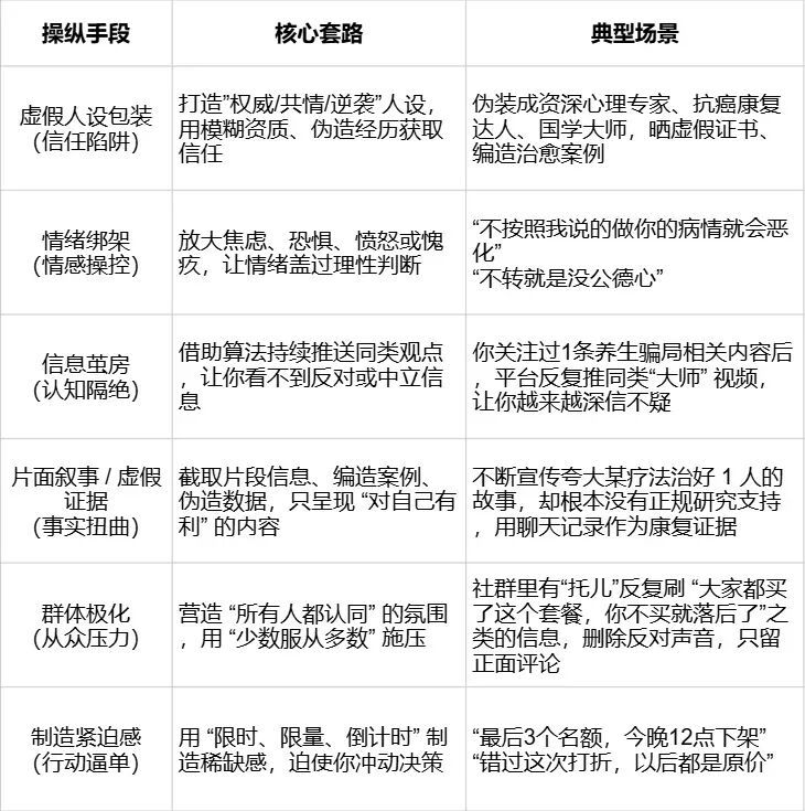
6种最常见的网络操纵方法
网络操纵的核心是通过“假装信任、诱发情绪、排除冲突”来实现认知控制,最终说服用户付费、通过或做出非理性决定(如放弃正规待遇、参与网络对抗)。以下6种是常见的操纵策略。我如果你认识他们,就很难被愚弄。
检查5大疑点,帮您消除隐患
上面提到的各种任务可能有些理论化,并没有告诉你要做什么,所以接下来我们会讲实际操作,教你如何发现和处理疑虑。
1、看“人性”:是否“只讲利益,不留痕迹”?
操控性特征:只强调“资历、权威、经验”,不提供可验证的资质;这些病例都是“描述模糊”(例如“一名患者排尿改善了3天”),没有透露具体信息。
确定行动:
要求对方提供“资质编号+查询渠道”(如“你们的心理治疗师证书编号是多少?我去国家卫健委官网查一下”);
使用“关键词+问题”搜索(如“XX心理学家骗局”“XX抗癌专家的真实身份”)看看是否有任何负面曝光。
2、看“内容”:是否“只关注,不推理”?
操控性特征:文案中充满“恐惧、焦虑、愤怒”等情绪化词语(如“灾难、必然、遗憾”),但没有说明“方法的科学依据”或“具体原理”;它避免了基本问题(例如“临床数据支持你的治疗吗?”),而只是返回情感主题。
确定行动:
问 3 个关键问题:“您推荐的手术的原理是什么?有哪些研究/规则支持它?有任何副作用/风险吗?”如果你无法回答或改变话题,这可能是操纵行为;
如果内容“让你看完后惊慌失措,想要立即行动”,请暂停一个小时再做决定(等情绪冷静下来理性就会回归)。
3、看“信息来源”:是否“只给一个频道,不允许看到其他声音”“?
操纵性特征:只让你看他的视频/文章/社区,禁止你参考“官方平台”(如医院、卫健委官网);告诉你“不要相信医生,他们都是骗子”,并切断你获取各种信息的渠道。
确定行动:
主动走出“舒适区”:用不同的关键词(如“XX疗法副作用”“XX大师提问”)进行搜索,看看是否有反对或中立的观点;
优先“权威”“渠道”:慢性病参见“国家卫健委”、“三级甲等医院官网”;心理问题,查一下“中国心理学会”,对比一下对方的说法,看看是否一致。
4、看“互动方式”:“是不是只许同意,不许质疑”?
操纵功能:消除反对声音并阻止社区/社区中的怀疑者nt区;用“你不懂”、“你太固执”、“你会把自己牵扯进来”来打压不同意见;鼓励粉丝“团结起来攻击怀疑者”。
确定行动:
观察评论区:如果全是“好评”和“感谢”,没有差评,那很可能是“对照评论”;尝试发布一个中性问题(例如“此方法是否有禁忌组?”)。如果它立即被移除或被围困,请走开。
5. 请参阅“行动指南”:“您是否被迫快速做出决定并且只关心金钱”?
操控特点:反复强调“限时、限量、倒计时”,让你无暇思考;唯一引导方式是“付款”(如“先交5000押金,锁定名额”),不提供“免费试用,逐步付款”的选项;拒绝签署正式协议,只允许pribad转让
确定行动:
如果遇到“限时订单”,直接被判定为高风险(不是“常规服务会迫使你立即花钱”);如果您要求“微信私人转账或支付宝直接付款”,并且没有使用平台的担保,请小心(很可能是骗局)。
总而言之,网络操纵的本质就是“失去独立思考的能力”——要么用情绪填充你的思维,要么用信息茧困住你的认知,要么用信任伪装降低你的警惕。
注:只要遇到“不让你思考、不让你验证、不开除你”的情况,将直接判定为“网络操纵”,坚决远离。
当前网址:https://www.xmsmwine.com//a/meishi/1259.html






